岩出市商工会

商工業者の経営支援や地域の活性化を図るための様々な活動を行っています。

TEL.0736-62-7111

〒649-6232 和歌山県岩出市荊本77-3

メニュー

コンテンツへスキップ
  • ホーム
  • ご案内
    • 業務詳細
  • プロフィール
  • 会員紹介
  • 女性部
  • 商品券加盟店
  • リンク集
トップ
›
ニュース
›
利子補給のお知らせ

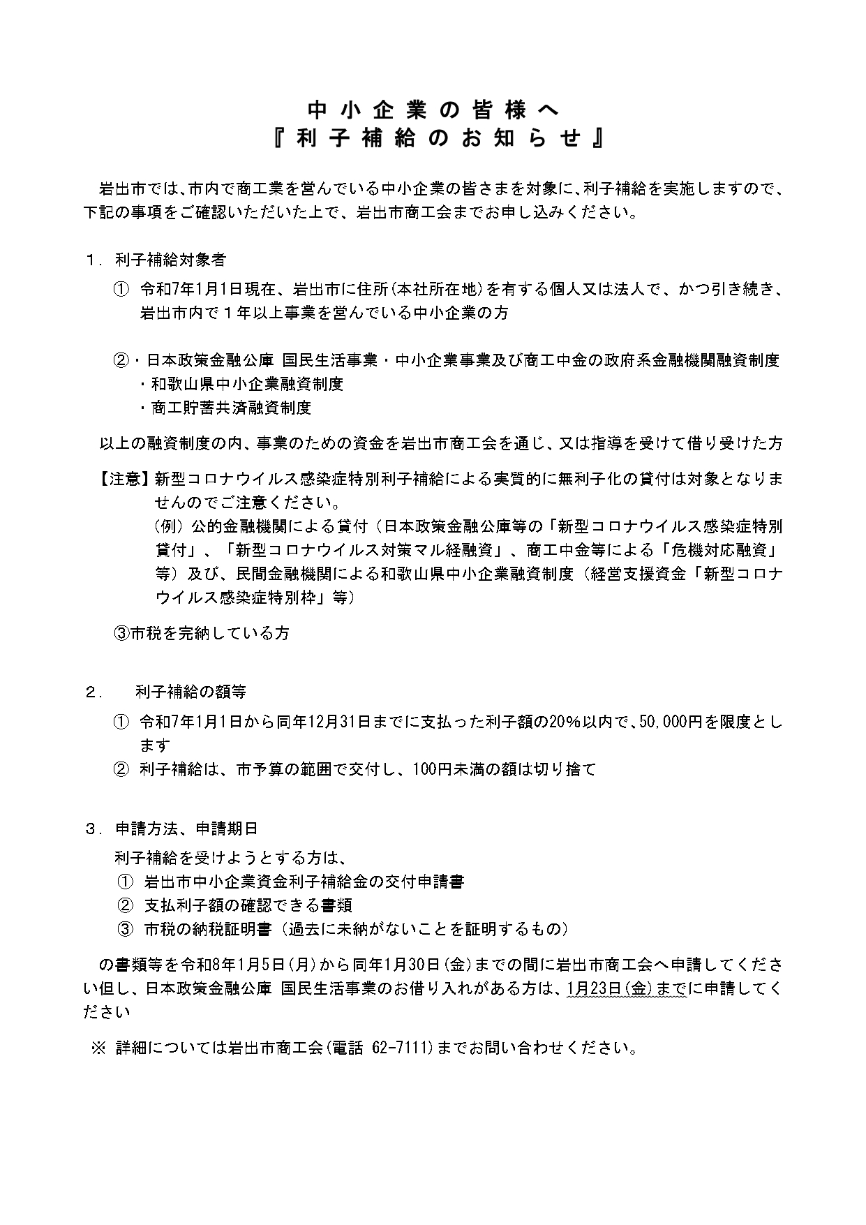
利子補給のお知らせ

2026年1月5日

投稿ナビゲーション

← 創業セミナーを開催いたします
セミナー「本当に使えるBCPとは!」を開催いたします →

最近の投稿

  • 岩出市物価高騰対応商品券 参加店舗募集
  • セミナー「本当に使えるBCPとは!」を開催いたします
  • 利子補給のお知らせ
  • 創業セミナーを開催いたします
  • 岩出市商工会商品券加盟店のご案内
  • “1割お得な”岩出市商工会商品券 予約受付のご案内
  • 人材活用セミナーを開催いたします

サブメニュー

  • プライバシーポリシー

Copyright Iwade City of commerce and industry, All rights reserved.